- Mar 08 Thu 2018 18:38
-
灰色線來啦!曼谷軌道交通7月速報| 灰色線全線規劃完成
- Mar 08 Thu 2018 18:35
-
曼谷蟬聯【世界訪客最多城市獎】
【泰國世界日報訊】曼谷市長阿沙雲警上將於昨天(28日)領取「曼谷市蟬聯世界訪客最多城市獎」,要求加強安全保障工作,迎接世界各地到曼谷過新年的遊客。
萬事達卡公司駐泰國、緬甸經理拜會曼谷市長阿沙雲警上將,並向曼谷市長頒發「世界訪客最多城市獎」,這是曼谷市第2年蟬聯該獎項。
阿沙雲警上將表示,現階段曼谷市的工作就是加強各項安全保障措施,特別是外國遊客的人身和財產安全,市政府與市警察署將密切合作安保事務,尤其是新年期間對文化古跡、體育場所和旅遊景點的安全保障,並向遊客提供旅遊便利、公平合理消費等,嚴查嚴處欺詐遊客損壞曼谷整體旅遊形象的行為。
曼谷市有吸引世界各國遊客的美食,比如唐人街的路邊美食攤就深得世界各國遊客的青睞。對此,市政府要求衛生署對路邊攤餐食的標準、衛生、價格進行嚴格檢查,並以泰文、中文和英文標註價格,防止業者侵犯遊客的合法利益。同時曼谷市還將開放沿河步行街,發展更多的旅遊景點以滿足遊客的需要,相信明年曼谷市能夠三度蟬聯該獎項。
十大訪客最多的城市分別是曼谷市1941萬人次、倫敦1906萬人次、巴黎1545萬人次、杜拜1487萬人次、新加坡1311萬人次、紐約1270萬人次、首爾1239萬人次、吉隆坡1128萬人次、東京1115萬人次、伊斯坦布爾916萬人次。
- Mar 08 Thu 2018 18:24
-
12月10日 素坤逸路再無空中電線
【泰國世界日報訊】曼谷電力局昨天(24日)在素坤逸路班哲希利公園廣場前舉辦「素坤逸路無電線桿、電線」活動,由內政府副常務次長主持,曼谷電力局局長猜勇、曼谷市政府、國家警察總署、泰國電信協會等代表參加。
曼谷電力局局長猜勇說,素坤逸路位於泰國重要的商業區,有大量外籍人員居住,曼谷電力局從2015年開始著手準備將素坤逸路的電線地下化,但因為與相關業者的溝通存在問題,導致該項工作一直停滯,直到2016年美國微軟創辦人比爾蓋茲(BILL GATES)在臉書上分享一張泰國街頭電線雜亂景象的照片後,大量網友轉載並吐槽泰國的電線網,由此成為曼谷電力局推動該項工作儘快上馬的推助力,轉變外籍遊客對泰國電線網及市容市貌的印象。
「素坤逸路無電線桿、電線」活動獲得各相關部門的支持,共同將素坤逸路兩側包括素坤逸1-71巷、總長12公里的544根電線桿拆除,並將電線埋入地下。曼谷電力局計畫在12月10日完成該工作,作為新年禮物送給民眾和外籍遊客。至於如何展開施工,將以帕鳳裕庭路為原型,因為該條路段剛於9月25日完成電線下地工作,有很多經驗及操作方式可以借鑒。曼谷電力局採用氣壓式光纖系統(Air Blown System)支持電線地下化,提高效率並將影響降至最低,目前素坤逸路約4.7公里路段在執行電線下地工作。此外曼谷電力局還將拆除的電線桿交給曼谷市政府處理,作為曼谷挽坤天海岸的防護欄。
- Mar 08 Thu 2018 18:04
-
東南亞第一高 曼谷瞭望大廈 Bangkok Observation Tower 2019年曼谷昭披耶河畔

曼谷瞭望大廈(Bangkok Observation Tower)是泰國第一座城市摩天大樓,總高459米,全球排名第6高,同時是東南亞第1高的摩天大樓。該大廈由泰國的曼谷瞭望大廈基金會(Bangkok Observation Tower Foundation)與民族基金會(National Identity Foundation)共同斥資1億3千8百萬美元,經由泰國內閣批准興建,地點位於曼谷的昭披耶河畔。該大廈平面佔地6,400平方米,預計於2019年完工落成,由泰國財政部(Thailand’s Treasury Department)所有,曼谷瞭望大廈基金會(Bangkok Observation Tower Foundation)持有30年經營管理權。
泰國旅遊理事會(Tourism Council of Thailand)理事長Mr. Ittirith Kinglake表示,「該大廈將會是曼谷最重要的新地標,如同日本的東京晴空塔或中國的廣州塔一樣,並將吸引全球的外國觀光客前往參觀。」
昭披耶河旅遊協會(Chairman of the Chao Phraya River Tourism Association)主席Cdr. Parinya Ruckwatin Rtn則表示,「曼谷瞭望大廈基金會將會使昭披耶河重新成為曼谷的重心,並將會改善沿岸10座碼頭,使之成為更安全便利的地點。」
曼谷瞭望大廈基金會為非營利組織,該大廈將會用做泰國歷史與文化遺產的教育推廣,不會出租給商業單位,販售的門票盈餘將會捐給在地公益團體。
出處 : VISION THAI
- Mar 08 Thu 2018 18:00
-
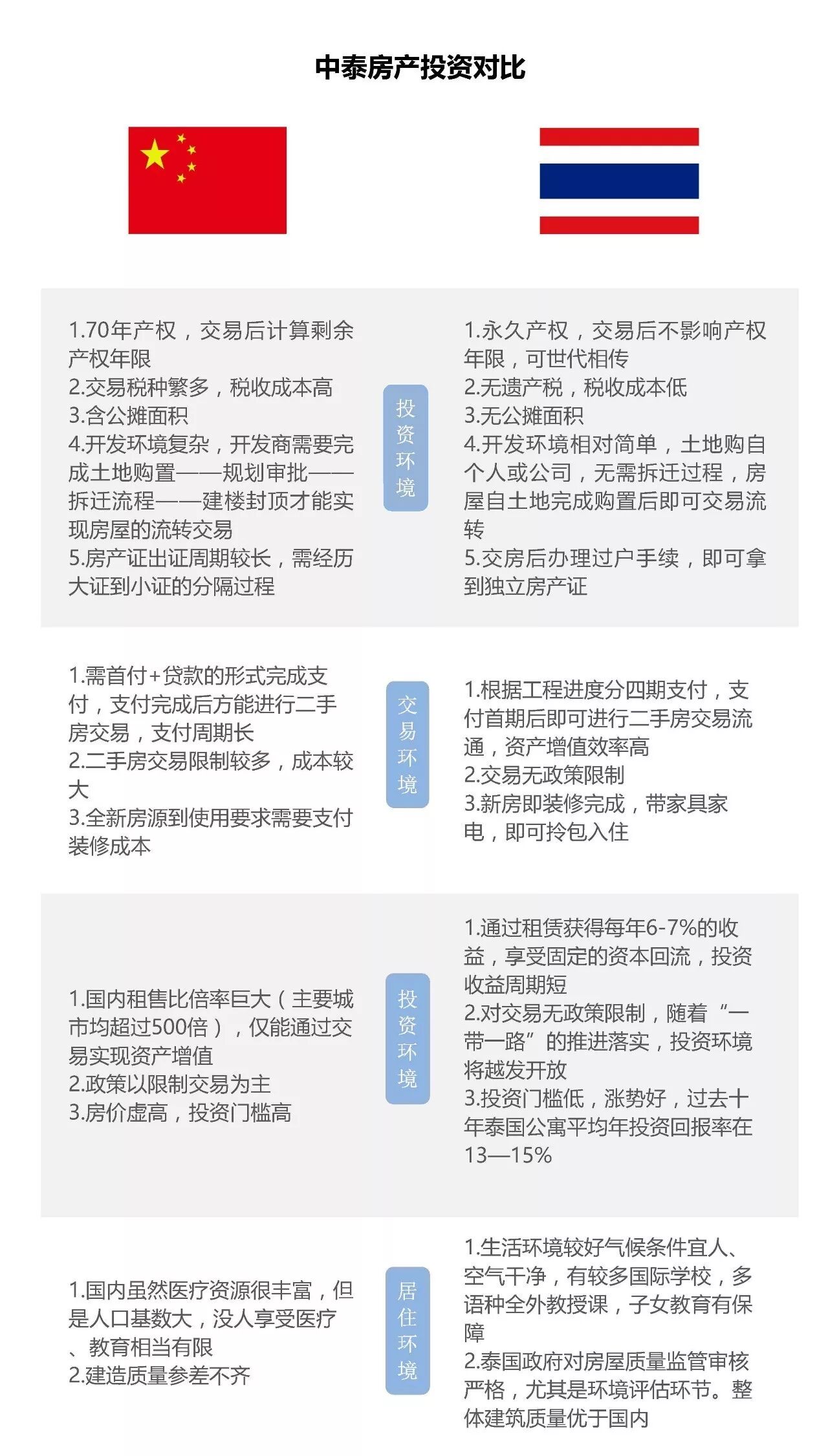
2018年開始,房產投資將迎來新的市場!!
資產保值增值,為何要首選房產投資?
1、相對較高的收益水平,房地產置業投資中,在持有期內獲得每年15%-20% 的股本收益率是很平常的事,這相對於儲蓄、股票、債券等其他類型的投資來說,收益水平是相對較高的。
2、能夠得到稅收方面的好處。置業投資的所得稅是以毛租金收入扣除運營成本、貸款利息和建築物折舊後的淨運營收益為基數以固定稅率徵收的。
3、易於獲得金融機構的支持。置業投資者可將物業抵押較容易的獲得金融機構的支持,得到其投資所需要的大部分資金。
4、能抵消通貨膨脹的影響。由於通貨膨脹的影響,房地產和其他有形資產的重建成本不斷上升,從而導致了房地產和其他有形資產價值的上升,所以說房地產投資具有增值性。房地產是為人類生活居住、生產經營所必需的,即使在經濟衰退的過程中,房地產的使
用價值仍然不變。
5、提高投資者的資信等級由於擁有房地產並不是每個公司或個人都能得到的事,所以擁有房地產變成了佔有資產、具有資金實力的最好證明。
國內樓市現狀及未來分析:
[現狀] “中國房地產就是泡沫經濟,遲早要崩盤”在中國超過一半的人都是房奴”中國出台的限購令增加各種稅還是沒能抵擋住蹭蹭上漲的房價,然而工資就是不漲”這些都是在網上吐槽中國房地產的評論,因此能夠看的出來,對於房地產中國的民眾心中的不滿早已壓制不住,高空置率加上人民幣貶值,使得樓市一直處於搖搖欲墜的狀態。
[未來]國內樓市已達飽和狀態,往後的發展更多的是市場泡沫。
中國投資客,房產投資,該何去何從?
從現在往回看,近10年的時間裡,中國的房地產給普通民眾帶來了多少財富和資產保障。房地產投資一直是資產保值增值最高效最便捷省事的投資方式。相信他的好處,不用細數,很多人也已有了切身經歷。
當然,房產投資作為資產保值增值的首選項,若是不復存在,豈不是很可惜!
其實,從中國的發展方向就已經可以看出,國家已從以往的著重國內的發展建設轉移到了國外的佈局,從國家政府對外的一系列戰略佈局就可以看出,比如“金磚國家峰會” ,“一帶一路”等;說明國家的力量已變得更加強大了,我們正在走向世界。
所以,對於中國投資客來說,樓市並不是不復存在,而是國內的市場到達瓶頸以後,反而迎來了國外更廣闊的投資市場。
海外各國熱門投資目的地局勢分析:
中國樓市的市場發展進度太快,以至於提前衰老,導致中國大波高端人群轉移海外歐美各發達國家投資,美國、英國、瑞士、澳洲等等,可謂火的也是不亦樂乎,房價幾乎一直呈現垂直線狀上升趨勢。不管是哪裡,房產市場一直都是一樣的規律,初期先是朝陽般的滿是希望,然後是艷陽高照的熱火朝天,接著就開始走下坡;樓市投資,一直都是看准後越早進入賺的越多。由此看來,海外歐美各發達國家的現狀正是處於艷陽高照的末期,接下來既是進入下坡狀態。
東南亞各國,近兩年受中國頻頻出台的海外發展政策(如“一帶一路”等)影響,樓市已開始慢慢展露朝陽的希望,一片片金燦燦的投資機會陸陸續續浮出水面,要不了幾年也將會是又一個個艷陽高照的熱火朝天之地。而作為汎亞鐵路交通中心樞紐國的泰國,會是第一個的崛起者。
泰國樓市現狀及未來分析:
2017年是泰國史上正式進入“黃金十年”的最好開始階段,房價還處於較低優勢,從2016年打了一波漲幅度的基礎,而在2017這一年的行情也甚是可觀,如今泰國開發商和售樓部都最熱鬧,海內外購房者也買的不亦樂乎,很多人都認為外匯管制之後會有所降溫,但在2017年各處樓盤仍遭受瘋狂搶購,由此可見,未來形勢一片大好。
泰國最具投資價值的城市:
泰國最具投資價值的城市無疑是作為泰國首都的曼谷。
1、租賃市場空置率低、透明度高、升值趨勢穩定在8%-10%之間、高收益回報達7%-9%左右。
2、擁有泰國最高端城市配套及最多高端人群聚集地,客流量之最,是各外企總部的主要駐紮地。
3、汎亞鐵路的中心樞紐地,是未來東南亞各國旅遊及貿易的集散地。
曼谷最具投資價值的區域:
Sukhumvit,是擁有全曼谷最優質的城市資源,亦是擁有曼谷更美好的生活環境和最大的房產增值空間,可謂“寸土寸金”,Sukhumvit被稱為泰國最繁華的富貴圈”。
在Sukhumvit區域裡,真正意義上能夠稱得上泰國最繁華的,只有Siam站-Tong Lo站部分,而真正”泰國最繁華的富貴圈”其實也是指的這個區域。最繁華段Siam站-Tong Lo站,總共有7個站點,而其中最繁華的、發展最為黃金飽滿狀態的當屬Asoke-Phrom Phong。
曼谷內環核心 黃金十字路口——Asok-Phrom Phong區域是曼穀不折不扣的城市內環核心區。
Asok-phrom phong 區域中的核心價值:
sukhumvit 39巷,是泰國最稀缺的唯一集雙城優勢於一身地完美居住地帶,大隱於市,是外籍富豪與泰國望族聚集的小圈子,能夠購買和居住在此,已是泰國廣為人知的體現高貴社會地位及身份的象徵。
- Mar 08 Thu 2018 17:55
-
6大機場 上財年總客流1.29億
【泰國世界日報訊】泰國機場管理公司(AOT)透露,2017財政年度(2016年10月至2017年9月)期間,使用轄下六大機場服務的乘客約為1億2900萬人次,增加7.73%,航班執飛82萬3574架次,增加6%。其中素汪納普機場乘客人數達5908萬人次,與2015財政年度相比增長6.5%,而清萊機場自從提供24小時服務後,客流增加了20%。
泰國機場管理公司總裁尼迪奈昨天(3日)表示,機場管理公司對管轄下6座機場2017財政年度客流量、航班執飛架次等數據進行統計,包括素汪納普機場、廊曼機場、普吉機場、清邁機場、清萊機場及合艾機場,合計執飛82萬3574架次,與前一財年相比增長6%,平均每天執飛2250架次,分別為國際航班41萬5338架次,增長3.13%;國內航班40萬8236架次,增長9.1%。
至於6座機場的總客流量,共有1億2920萬人次,增加7.73%,平均每天35萬4000人次,分別為國際乘客7254萬人次,漲幅為6.57%;國內乘客5666萬人次,漲幅為9.26%。此外,貨物運輸及郵件等達到157萬噸,增加11.89%。
其中素汪納普機場執飛34萬5767架次,增加3.75%,分別為國際航班25萬9906架次,增加0.76%;國內航班8萬5861架次,增加11.01%。乘客人數達5908萬人次,增加6.5%,分別為國際乘客4800萬人次,增加4.39%;國內乘客1108萬人次,增加16.76%。
廊曼機場共執飛25萬3544架次,增長5.38%,分別為國際航班8萬3263架次,增長8.13%;國內航班17萬281架次,增長4.09%。客流量達3718萬人次,增長7.19%,分為國際乘客1328萬人次,增長12.94%;國內乘客2390萬人次,增長4.24%。
普吉機場共執飛10萬4849架次,增加10.38%,客流量1623萬人次,增加10.25%。清邁機場共執飛7萬2041架次,增加7.31%,客流量達997萬人次,增加8.31%。至於合艾機場共執飛3萬472架次,增加13.44%,客流量達434萬人次,增加12.29%。清萊機場共執飛1萬6901架次,增加20.1%,客流量達238萬人次,增加21.74%。
尼迪奈還說,除了合艾機場,其他機場的國際航班數量都有所增加,而清萊機場從今年7月20日提供24小時服務後,航班執飛架次增加。至於這6座機場的國內航班,除了廊曼機場增長速度較慢外,其他機場都快速增長,因為廊曼機場增加了國際班次,以此吸引更多外籍旅客。在乘客人數方面,各機場都發展良好。
外籍乘客人數中排在前5名的分別是中國、南韓、日本、印度和馬來西亞。排在前5名的航班包括亞洲航空、泰國國際航空、泰國獅子航空、飛鳥航空及曼谷航空。該財年中,有135家航空公司提供服務,其中有37家是廉價航空公司,這些航空公司共執飛200多個目的地,分為國際目的地170個,與57個國家相連,國內目的地30個。
此外,國際民航組織(ICAO)已經撤銷泰國航空紅旗警告,泰國航空公司可以增加國際航班和新國際航線,特別是飛往南韓和日本的航線。機場管理公司已經做好增加飛行業務的準備,嚴格管理這6座機場以達到標準。
- Mar 08 Thu 2018 17:26
-
泰國房產真有那麼大的吸引力? 為何越來越多的人轉投資泰國房產?
隨著國內政策的改變,全球經濟環境低迷的影響,越來越多人轉投資海外房產,而泰國經濟發展水平居發展中國家前列,是東南亞地區經濟、金融中心和航空樞紐,更成為海外投資的熱門地區!但泰國房產真有那麼大的吸引力? 為何越來越多的人轉投資泰國房產呢?以下我們來分析分析!
隨著全球經濟環境的低迷、國內投資市場的不穩定、樓市放緩,股市反复無常、投資風險無法把控,努力尋求增值保值之道,全球配置資產、投資海外已成為越來越多中國投資者的睿智之選!根據外國投資審查委員會的統計,中國已經超越美國成為東盟房產的最大獲批外國投資來源地。而泰國作為東南亞鄰邦,因旅遊業發達,國際醫療水平高,中泰合作項目的良好預期,超高的投資性價比,近年來已經成為國人新的投資熱點。

在泰國投資利大於弊,美國、香港、新加坡、英國、澳洲等地物價高、投資成本高、持有成本高、稅費高,收益速度並不是很快,加上輿論不主張投資日本、韓國、歐洲、新西蘭房產。

給出的理由
美國有房產稅和遺產稅,子女想要繼承父母的房產,需要交30%-70%的遺產稅。海外投資貸款僅有地方銀行等少數銀行可貸,但附加條件很多;
澳洲房價虛高,投資門檻高,政策不穩定,不可做貸款
加拿大房產轉讓稅高,首付高;
香港房產不適合投資,震盪大,預期並不客觀;
新加坡經濟總量小,產業結構有完善;
日本的資源短缺,還處於地震帶上;
韓國房產價格的高增長點已經結束;
如果非要去歐洲,只能考慮英國,葡萄牙、意大利和德國,政策不穩定,經濟下滑,房價漲幅不大甚至下跌;


相比之下:泰國經濟發展水平居發展中國家前列,是東南亞地區經濟、金融中心和航空樞紐,與中國臨近,往來非常方便。同時,泰國對中國政治態度非常友好,當地泰人與華人關係融洽,泰銖匯率也保持相對穩定,泰國的房價比歐美英等國家低,而且各類福利政策比之甚好,房子屬永久產權,子女可世代傳承,國際醫療水平,生活成本低,養老勝地等屬於世界先位,這也就是投資客海外投資首選泰國的因素。
出處 : 網路
- Mar 08 Thu 2018 15:14
-
台灣新南向首選!未來20年錢潮都在這個國家?

三分鐘看懂「泰國4.0」 領航十大產業全面轉型
文╱邱莉燕
為什麼要做「泰國4.0」?
從1957到1993年,泰國GDP年增長率為7%∼8%,然而,從1994年到現在,每年增長已經放緩在3%∼5%之間。為提振成長動能,必須進行經濟結構轉型,避免掉入中等收入陷阱,因此推出「泰國4.0」(Thailand 4.0)國家計畫。
這是泰國未來經濟發展的最重要國策,力求發展成一個基於高附加值的經濟模式,推動高科技和創新應用,使創新真正成為推動經濟增長的主要動力。
「 泰國4.0」計畫目標
計畫時間:20年(2017∼2036年)。
人均GDP成長:從2017的近6000美元,成長到2036年的1萬3000美元。
碧波微漾,巨大的龍門吊正在忙著抓取集裝箱,裝卸貨物,遠處矗立著一支支風力發電機組。這裡是泰國第一大深水港蘭查邦港,由鐵路、高速公路、水路交織而成的交通網絡,聯接了泰國境內的各個區域與四周鄰國。
30年前,蘭查邦原是一個名不見經傳、連地圖上也很難找到的沿海小漁村,如今已發展為泰國最重要的國際貨櫃樞紐港,碼頭以現代一體化高規規格操作。
近來,台灣政府力推新南向,剛好碰上泰國推動近代史上罕見的大規模經濟改革計畫「泰國4.0」(Thailand 4.0)。蘭查邦正好是「泰國4.0」的重鎮之一,是東部經濟走廊內的一個擴建項目。而東部經濟走廊的建設目標是成為泰國最好最新的高科技出口基地和產品集散地。
蘭查邦港很快會迎來進一步的擴建,成為東南亞地區的國際貨運新樞紐。已有中國大陸企業聞風而來,對「泰國4.0」的港口擴建感興趣,計畫參與這個總投資額680億泰銖(約台幣598億元)的建設案。
泰國自去年10月泰王蒲美蓬去逝後,儘管舉國沉浸在緬懷氣氛下,但「泰國4.0」依舊沒有停下建設的腳步,已是政商界眼下最夯的話題。
「泰國4.0」2016年中首度問世,進入2017年後,2月15日再由總理帕拉育(Prayut Chan-ocha)帶領一級內閣官員,在泰國投資委員促進會(BOI)主辦的「機遇泰國」國際研討會中,正式對各國投資者公布計畫內容。
20年拚十大產業升級 創新驅動與高附加價值
這將是一項自2017年起到2036年、橫跨未來20年的國家施政綱領,以每五年為一期發展階段,而且無論哪個政黨執政,都必須延續。
「泰國4.0要用新的經濟模式推動十大目標產業,做為推動經濟成長的新引擎,」帕拉育說。
預計將被投資熱錢追逐的未來十大熱門產業,分為兩大類。一是透過先進科技為現有產業增值,包括新世代汽車、智能電子、高端旅遊與醫療旅遊、高效農業和生技、食品創新。
第二類是帶領未來泰國成長的五大新興產業,包括智慧機械與自動化、航空航天、生質能源和生物化學、數位化、醫療與保健。
而所謂的新經濟模式,則是從勞力密集朝向高附加價值和創新驅動轉型,從生產商品轉向生產創新產品,側重高科技、產業創意與創新。
從泰國THANTAWAN公司所生產的纖維產品,或許可以說明「泰國4.0」希望追求的創新。這種袋子以木薯、甘蔗、玉米製成生物塑膠粒為原料,再製成袋子,使用完畢後可在大自然中分解,做為植物生長的養分,這種袋子價值更高。
令人好奇的是,為什麼泰國政府要在此刻提出「泰國4.0」?
「因為泰國正面臨很大的問題,」長期觀察泰國經濟發展的泰國匯商銀行副總裁嚴賢銘言簡意賅指出癥結:「泰國的經濟增長沒有達到應有的水準。」盤點泰國整體經濟,2016年GDP成長率預估為3.2%,根據匯商銀行的研究,這個數值代表泰國並沒有發揮應有的潛力,「最起碼應該有4%到5%,」嚴賢銘說。
過去五年經濟失活力 政治動亂與天災 拉低競爭力
過去五年來,泰國經濟彷彿被看不見的大手壓制著,失去了活力。除了2010年的GDP成長率超過7%,其餘多在3.5%以下。
泰國近三年的外資直接投資逐年減少,遠低於經濟發展程度接近的越南及馬來西亞。相較於緬甸的7%、越南的6.7%、馬來西亞的5%,泰國的經濟成長率也在東協各國中偏低。
究其原因,政治動亂與天災肆虐是經濟放緩的元凶。2006年、2008年及2010年,泰國相繼出現大規模反政府示威,2014年更發生軍事政變,政局不穩,導致當年的經濟增長率僅0.8%。
兩位在任總統被推翻的人禍外,還有天災。2011年,曼谷首都圈爆發史上最大洪水,重創製造業產線,逾100家汽車零組件工廠被迫停工。
薪酬水平相對周邊國家較高,則是泰國吸引外資的不利因素。2016年9月,泰國工人的平均月薪為383美元,約是越南的3.3倍,緬甸的4.5倍。
出人意外地,軍政府自2014年掌權後,終於讓泰國得到穩定,當地工商界普遍好評。
「政府不吵架,是最好的事,」泰國曼谷當地高檔房產集團Fragrant創辦人兼總裁段一鳴坦言,亂紛紛將近十年的泰國,非常需要威權統治來穩定局面。
另一位泰國財經專家、開泰銀行高級副總裁蔡偉才持同樣看法。「軍政府相對不貪汙,比較能維持公平的遊戲規則。紅衫軍、黃衫軍動輒上街遊行,已經讓民眾感到厭煩。」
王室向來是泰國的定海神針,雖然王室不干預政治,但是泰國人非常崇拜王室。說得更直白一點,如果泰國沒有王室,政變可能更為頻繁。
登基70年的九世王蒲美蓬於2016年逝世,各界無不密切觀察泰國政局的下一步發展。
「國王病危即將逝世的陰影,其實已籠罩泰國十年之久,」蔡偉才分析,等到真正駕崩了,衝擊其實沒有想像中那麼大,新的泰王順利繼位,平穩過渡,「背後依靠的便是超級保皇派的現任軍政府,穩定了局面。」
軍系總理帕拉育上台後,提拔了經濟學家出身的宋奇(Somkid Jatusripitak)擔任副總理,企圖重振泰國經濟,「泰國4.0」應運而生。
現年68歲的泰國兩儀集團董事長伊沙拉(Isara Vongkusolkit),是泰國當地知名的重量級企業家,兼任泰國工商總會主席。接受《遠見》訪問時,詳細解釋了泰國從1.0到4.0的經濟成長模式。
從1.0到4.0 逐漸陷入中等收入陷阱
「最初的泰國1.0,聚焦於農業部門;再到泰國2.0,以輕工業為推進動能,利用廉價勞動力促興製造業,」伊沙拉表示,接著進入「泰國3.0」,藉此以技術稍微複雜的工業吸引外資,以此成為出口中心。
然而,在「泰國3.0」時期,國家就面臨了中等收入陷阱,所得停留在5000、6000美元,不再持續成長。而貧富差距和不平衡發展也持續擴大,終於使泰國政府痛下決心,提出「泰國4.0」,希望改變泰國的經濟結構。
公共建設砸重金 祭出企業稅負優惠
「泰國4.0」一出場就氣勢恢弘,成立了國家層級的跨部門委員會負責推展,主席為總理本人。
泰國政府承諾,將在未來八年投入各項公共基礎建設,至少3兆多泰銖(約台幣3兆元),興建高鐵、高速公路等。另外,東部經濟走廊(EEC)是更為具體的「泰國4.0」計劃,訂定了詳細投資金額。率先要大興土木的包括串連曼谷廊曼機場、素汪那普機場、羅勇府武打拋機場的高鐵、貨運與客運雙線鐵路、蘭查邦碼頭第三期泊位擴建、數位產業園區開發等。
「我對泰國未來經濟發展非常看好,」蔡偉才指出,因為泰國新政府在機場擴建及曼谷捷運BTS後,再也沒有大型基礎建設,但「泰國4.0」從2017年開始有非常多公共工程計畫。
針對十大目標產業,泰國政府也不遺餘力向全球企業發出招商引資的邀請,甚至更祭出超優惠措施。
企業所得稅全免最高可達15年,令原來只享有8年的廠商後悔來得太早,沒有趕上這一波優惠。
外商公司派駐泰國高管的個人所得稅,統一徵收級距為15%,遠遠低於之前一般的35%。還有一站式服務、五年工作證等。
各界樂觀期待,「泰國4.0」勢必改變泰國的各行各業。
「我全力支持泰國4.0,」泰國首富、正大集團董事長謝國民,早在「泰國4.0」剛提出時便表態。
因為泰國水果和經濟作物種類繁多,邁向「泰國4.0」時代,農業是被點名的目標產業,必須做出調整。謝國民指出,正大集團奉行「三高一低」的理念,亦即投入高、附加價值高、品質高,同時成本消耗要低,以此響應「泰國4.0」的新時代。
「未來20年,泰國國民的平均收入可能僅稍低於新加坡,」謝國民甚至樂觀預測,因為生產力提升,勞工可以更少時間產出更多的商品,效率高,或能獲得高於現在數百倍的薪酬。
另一位泰國重量級企業家、泰國水泥SCG集團執行董事乃甘(Kan Trakulhoon)也現身2月15日的「機遇泰國」論壇上,他發言建議,「泰國4.0」應重視投入研發。
「泰國4.0的核心是智慧,」乃甘指出,從數據上看,新加坡、馬來西亞投入研發經費占GDP的比例均算高,泰國雖然從0.2%提升到現階段的0.48%,但離目標1%還有努力空間。
泰國水泥集團2016年投入的研究經費高達43億泰銖(約台幣37.8億元),注重產品研發的結果,已讓近三到四年的淨利潤隨之增加。言下之意,泰國水泥早已朝「泰國4.0」方向邁進。
大企業關注 中小企業與新創也受惠
除了大企業密切關注「泰國4.0」,中小企業及新創企業作為被扶持的對象,則是直接受惠。
瀕臨暹羅灣的芭堤雅,陽光沙灘比基尼,一年到頭遊客總是滿載。很難想像,距離這個泰國最富盛名的觀光勝地45公里之處,一家泰國初階的生技公司,也熱烈期待著「泰國4.0」的最新政策,並計畫增資。
i+Med的資本額為300萬美元(約台幣9234萬元),產品之一是地中海貧血症候群的快速篩檢試劑,自2016年出口以來,因篩檢速度更快、售價更便宜,營業額呈倍數增長。
「泰國4.0是一個好的政策及發展方向,」i+Med總裁乃波(Pol Palalikit)說,受到創新驅動成長的啟發,該公司正計畫增資,購買更多高科技設備,增加更多試劑的生產線。
結構轉型打基礎 一舉躍升已開發國家
本身也是中小企業起家的段一鳴觀察,「泰國4.0」是從結構轉型來奠定國家未來的基礎:「泰國的中小企業占GDP的40%,政府的引導將為中小企業起著推波助瀾的作用。」
在「泰國4.0」中扮演創新中心引擎角色的泰國科學園區局長卡納桑拉納(Kanatharana Janekrishna)認為,「泰國4.0」的挑戰很大,但很有可能成功,因為「泰國4.0」要讓泰國從開發中國家邁入已開發國家,台灣成功過,馬來西亞也成功過,「學習這些國家的經驗,相信有機會。」
合美樂東海岸工業園區管理局副董事長納棟(David Nardone)更是坦言不諱,「泰國4.0」要成功,關鍵在於人力資源。
「泰國已經有發展的基礎,致勝點將會是人力資源,」來自美國波士頓的納棟也表示,從廉價勞動力的製造業轉向高科技、現代化、自動化產業,泰國勞工的素質能不能跟上,要打個問號。他建議,泰國當務之急是從國外引進高階技術工,或提供教育訓練自行培養,「但,這會是一大挑戰。」
無論如何,要做未來生意的「泰國4.0」,希望把泰國打造成國際間的投資樂土。這部正待書寫的篇章,正試圖帶領泰國朝更好的方向改變。
出處 : 天下雜誌
- Mar 08 Thu 2018 15:06
-
曼谷被評為最吸引房產投資者的城市!還有什麼理由不購買泰國房產?
導語:當前,投資泰國房產已佔據國人海外資產配置的主流位置,憑藉其享譽全球的旅遊市場加上房產“越來越透明度”吸引大批外國資金湧入,其中中國、歐美、日韓等國皆是泰國房產市場的海外投資來源國。
國內人民幣越來越不值錢,還天天在貶值,據國家統計局統計,2016年12月份CPI同比上漲2.1%,而目前一年定期存款利率是1.5%,活期儲蓄利率0.35%,都遠遠低於CPI上漲幅度,身處負利率時代,如果拿取1萬塊存銀行,1年後反而虧本60元,在這種情況下還把錢存銀行,那你就是天底下最大的傻瓜!
手上的閒錢怎麼辦?應該放哪好?
放餘額寶?7日年化率才2.5%,勉強跑贏通脹,絕對不能考慮!
去炒股?股市暴漲暴跌,據統計2016年股災上證指數縮水43.5%,滬深兩市總市值蒸發15.19萬億,最慘的是沒有割肉至今仍深陷其中的股民,人均損失30.75萬元。按照這點說,炒股是最敗家的行為一點都沒錯!就連攜程創始人梁建章在股市上都虧了,他表示“房子是漲了很多,股票還是虧了不少”。
買基金?公募私募一大堆,選來選去亂花眼,收益率不高還不穩定,最出名的“私募一哥”徐翔也神奇躲避股災,號稱從無敗績,最後涉嫌違法操盤被抓了。如果你不認識這類“牛人”又沒有內幕消息,一不留神就虧本栽了,而且私募起步門檻非常高,要100萬起,壓根就不是平頭百姓玩得轉的。
這年頭,最靠譜的投資方法無非就是買房!但買房還能選擇購買國內的嗎?
據調查顯示,從2007年初到2016年末的10年間,房地產行業作為國家的支柱型產業,價格急速上漲,導致有房和無房階層的貧富差距由此拉大,以一線城市為例,2007年初至2016年末,深圳房價總體上漲508.5%、年均上漲20.4%;上海房價總體上漲384.6%、年均上漲17.6%;北京房價總體上漲380%、年均上漲17.5%。相較於同期9.5%的GDP年均增長率,房地產業財富以遠超其它產業財富創造速度快速集聚,造就了一批新興炒房富豪,但房地產本來是一個傳統產業,是隨著經濟的發展和人民生活水平的提高逐步發展起來的行業,因為城市化、城鎮化,因為土地財政,中國房地產得到了爆炸式的發展。
短短一二十年蓋的房子比人家幾百年建的房子還要多,以至於許多地方都人均或者戶均好幾套房,但這些還並未滿足,將在拼命地賣地、拼命的建設、拼命的囤積房源,導致房地產已經嚴重過剩,也許很多人假裝不知道,或者知道住房過剩,但認為與超印鈔票比起來住房還有利用價值,可以抵禦通貨膨脹,而一個嚴重過剩的行業,無論超印的鈔票有多高,也無論通貨膨脹有多厲害,它只有一條路可走,就是價值回歸,通過二十多年的發展,已經將中國房地產做成了夕陽產業,想複製別人的成功方法,通過囤積住房發財致富絕對是南柯一夢、痴心妄想,因此導致如今現在流行一個新趨勢,走出國門投資海外房產,從歐美到新興國家,中國買家在海外投資房產已成為全球最大的買家,從投資歐美到東南亞,中國資產們的揮灑已經成為這些國度的主力大 。
據CBRE最新數據報告顯示,泰國被評為"中國在東南亞投資首選地",根據國內最大搜索引擎門戶網站百度數據,泰國排名中國是世界上第七個尋求房地產投資的國家,在2016年全年,馬來西亞之後的東南亞國家中排名第二,而在2017年至今開始,泰國房地產投資領先一步,位居東南亞搜索投資榜首,其中國在泰國的投資總額,在約50%以上目的都用於投資房地產行業,平均投資的價格低於1000萬泰銖左右,其主要區域位於曼谷市中心或者輕軌地鐵交通方便的城中區,至於清邁、芭堤雅和普吉島等旅遊中心大多用於休閒度假使用,從2015年開始,外國投資者占到泰國商業地產市場投資額的40%,比過去10年平均值漲了一倍。
與周邊國家相比,泰國房產市場對中國住宅房地產投資者來說仍然是一個相對較新的市場,周邊國在中國人中,已經流行了5年多。由於泰國作為中國的旅遊目的地,其受歡迎程度日益提高,泰國開發商向海外買家展示其住宅開發項目的潛力更大。
泰國首都曼谷的房價,在去年上升第二次高峰,如被譽為Sukhumvit富人線上的樓盤,直到去年年底,新建造的公寓房新增單位自2012年以來到2017年第一季度量達創最新高。1室1廳的35個平方(其建築面積接近中國的50平方左右),均價是12萬泰銖/平。12萬泰銖一平,按照現在的匯率是2.4萬人民幣左右,相當總價84萬人民幣,在上海和北京的高檔區域,能買到建築面積50平的新的商品房嗎?就拿上海來說,處於較好地段的二手房,儘管都是在10多年前建造的,儘管已經呈現出破舊感,但其建築面積在50多平的,價格都在200萬人民幣左右。
200萬人民幣,能在曼谷最高檔的區域(如Sukhumvit,rama9,沙吞湄南河一帶等)買到二幢小戶型新房。在排名稍後些的如Ratchadapisek、Bangna、吞武里等能買三幢新房。現在流行這樣的說法,在上海或北京賣掉一套商品房,用其到手的錢一半在曼谷買房置業,一半過個舒適的下半生。
眼下這兩年泰國樓市如火如荼,曼谷市場微微遇冷好多人觀望,還是入手的好時機嗎?
第一,對於剛需來說,什麼時候入市都是最好的時機,更何況現在中國執行CRS信息交換。就像很多人在問:“現在外匯那麼嚴格,還能購買曼谷的房產嗎?2016至今泰國的房價漲了第二波,還將繼續上漲!” 如果選擇繼續觀望,越等你就越覺得泰國房價是貴的!那你什麼時候才能上車,投資一套屬於自己的房?將自己的資產合理分出來?
第二,對於投機投資者來說,眼下正進入黃金十年期的整體樓市就是最好的買入點。一方面,如今樓市雖然外彙在一定程度上抑制了投資投機需求,市場觀望情緒濃厚,曼谷的房產市場正處選擇階段,外加上價格低,投資門檻與北上廣深便宜,年投資回報率可觀,這時出手買房容易低成本獲利;另外一方面從歷年泰國政局施行情況來看,泰國政局如今維持穩定狀態,無論從最近前總理英拉出逃還是到黨派間的鬥爭,近些年來社會穩定不可否認,群眾如今早已厭倦了黨派間對抗的紛擾,只希望在經濟上加速發展,生活過的更好;最後是現泰國樓市的風向由高潮轉放緩,從2015年末到2017年的趨勢走向即為明證,也使得這一年來多處售樓處泰國份額開盤時,本地人搶房10分鍾清盤的盛況,現在不出手投資一套泰國房產,還等什麼時候?機不可失失不再來!
出處:泰房網
- Mar 08 Thu 2018 15:04
-
泰國房產曼谷通羅Thonglor一帶,開發飽和度呈現!
對曼谷房地產發展形勢進行分析,發現自2009年起,曼谷市中心尤其是素坤逸路通羅(Thonglor)-億甲邁(Ekkamai)-帕卡農(Phra Khanong)一帶區域的開發基本飽和後,開始在曼谷周邊地區轉移,多家大房地產開發公司已經立定了經營策略,及早從曼谷素坤逸前段地區房地產開發稠密區抽身,搶占曼谷周邊和外圍區域,並在土地價格大幅攀升前佔據有利開發土地。
根據知名排名前十地產公司執行總裁鄔泰12日透露,今年該公司投入約70億銖的購買土地款,購買的土地多數分佈在曼谷各地,包括素坤逸路自通羅段的部分地皮在內,而入手地皮時,土地價格中最先要考慮的是地段,其中億甲邁地段的地價扶搖直上,並帶動了毗鄰僅500米開外的通羅,提升了通羅的受歡迎度。
Terra bkk數據顯示,億甲邁路評估地價自2007年以來增幅超過50%,比通羅路高出一倍。據SANSIRI以往的經驗,在3年前仍為可以接受的每平方哇(相當於4平方米)約30萬銖,而至今已經飆升至約100萬銖以上。
地價上升的結果在樓盤預售價直接反映出來,樓盤單元平均售價上升了6-10%,每平方米約為10-16萬銖。而放租單元的每月租金約為2.5-5萬銖,年投資回報率約為5-6%。而通羅一帶正成為旅居日本人聚居地帶,也帶來較大聚集效應,目前該公司與其他公司合作開發的樓盤的入住戶中外國住戶佔有較大的比例。
- Mar 08 Thu 2018 14:58
-
曼谷為什麼那麼堵車,原來都是因為它!
在人多地少、堵車等車都是家常便飯的曼谷來說,為了滿足市民們的需求,曼谷與它周邊城市的輕軌、地鐵都在大力發展中。但根據數據統計調查顯示,在曼谷居住的市民只有大約8%的人數會選擇輕軌地鐵等公共交通工具出行。
92%的市民會選擇自己開車。
登記居住在曼谷的當地市民為5百萬人,另外加上游客與暫時居住曼谷的人數為8百萬人,總人數為1300萬人。其中約有104萬人會選擇使用公共交通工具(輕軌、地鐵、公車等)出行,僅佔總人數的8%。其餘的1170萬人都選擇自行駕車或者摩托車出行,佔總人數的92%。另外統計出曼谷汽車數量高達8百萬輛,以每日2000輛速度快速增長,而曼谷所有的大街小巷可供車輛行駛的道路總數只有600條。
大力發展輕軌,增加10條輕軌路線,力求把比例提高到30%
在過去的30-40年間,泰國政府自從頒布政策要求有關部門大力發展輕軌以來,曼谷輕軌管理局等相關部門便決定建造增加10條輕軌路線,讓輕軌開通到更多的城區,使曼谷更多的市民可以使用輕軌,相信會在4-5年間提高市民使用公共交通工具的積極性和使用率。
另外輕軌部門表示增加輕軌使用人數可以緩解交通堵塞問題,節約能源,減少尾氣排放和交通事故發生等。另外,在曼谷即將投入試用一批新的MANG MOOM交通卡,這樣便可以節省了排隊買票,兌換零錢的時間,更加方便快捷。
MANG MOOM交通卡有三種款式可供選擇(一人一卡)
MANG MOOM卡會分為三種類型:一.藍色卡為普通市民卡。二.金色為學生卡。三.銀色為老人卡。首批交通卡將會在2018年3月投放試用,初步先投放試用800輛公交車,後期會全面普及在曼谷所有公交車上。另外,泰國政府從2017年10月1日開始,將撥款1100萬對低收入人群進行交通補貼。
至於輕軌方面,有關部門管表示在6個月之內,會處理好各項系統對接、機器安裝,讓MANG MOOM交通卡在輕軌地鐵公交使用,實現一卡通。預計在將來,也會讓MANG MOOM交通卡在便利店投放使用。
紫色輕軌線使用率上漲,每天使用人數為5.2萬人/天。
泰國輕軌部門表示,自從紫色輕軌線Tao Poon - Bang Yai站改為Tao Poon - Bang Sue站後每天的乘客人數大幅度提升,星期一至五的乘客人數為5.2萬,週末人流量為3萬/天。初步估計截止到2018年中,乘客人數會增加8萬-10萬人,即上漲至原有的400%-500%。
無論如何,輕軌地鐵的新路線開通都有助於曼谷的城市發展,有關公共交通發展方面調整問題與政策都可以參考曼谷有關部門發布的實時新聞。在2018年3月將會舉行第2次泰國交通發展規劃座談會,而在2018年5月將會進行會議和工作成果總結,有興趣的小伙伴們可以去關註一下哦。
- Mar 08 Thu 2018 14:53
-
昆曼公路中國境內段全程實現高速化
【中新社昆明28日電】昆(明)曼(谷)公路重要組成部分小磨高速公路28日正式通車試運營,標誌著昆曼公路中國境內段全程實現高速化,經雲南赴寮國、泰國的時間進一步縮短。
小磨高速公路起於西雙版納州景洪市小猛養,止於中寮邊境國家級邊境口岸磨憨,是昆曼公路中國境內的最後一段,也是中國通向南亞、東南亞國家的公路大通道。其出境後經寮國直達泰國首都曼谷,主干線連接中國、寮國、泰國3個國家。
小磨高速公路於2015年開工建設,全線採用雙向四車道高速公路標準,建設總里程167公里,歷時21個月,比原計畫提前15個月完工。該路還對沿線可能涉及亞洲象遷徙通道進行了保護。
西雙版納州州長羅紅江當日在開通儀式上表示,小磨高速公路建成通車標誌著昆曼公路國內段全部實現高速化,將成為西雙版納加強與東南亞交流合作的重要通道。
「通過昆曼公路到寮國、泰國的人數逐年增加,這條高速開通肯定對遊客赴寮國、泰國自駕遊有巨大促進作用。」易路行自駕遊俱樂部總經理易駿告訴中新社記者,該高速未開通時,從昆明到磨憨口岸出境遊大概要10-12小時,自駕遊途中基本上要到景洪住一晚。開通後,從昆明到磨憨將縮短至8-9小時內。
雲南省社科院東南亞研究所所長馬勇認為,交通一直是制約雲南與東南亞交流合作的大問題。小磨高速公路開通,不但有利於中國尤其是雲南的對外開放發展,而且有利於周邊國家與中國一道共贏發展。
馬勇還表示,靠單一的道路實現互聯互通不現實,應該打造綜合交通體系,並依託通道建設經濟走廊,才能不讓通道變成「空道」。
西雙版納州委副書記楊光波此前在一次新聞發布會上透露,昆曼公路寮國段高速化改造已經提上了議事日程。




