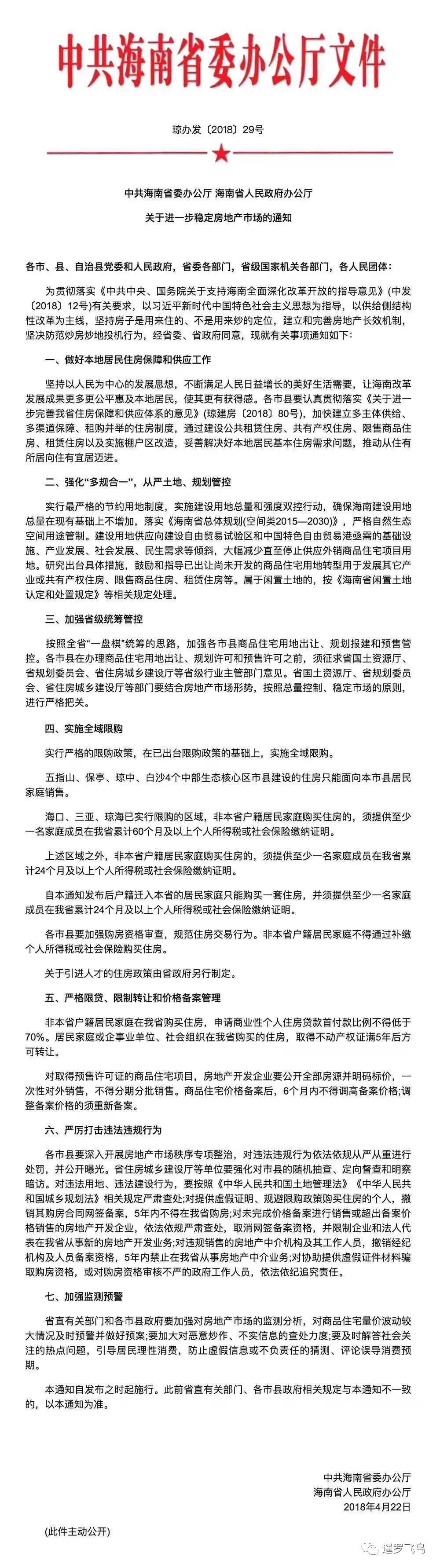
海南房地產重磅消息!限購範圍擴大到了整個海南省。

簡明扼要劃重點,在最新政策下:

 

😱沒有海南戶口想在海南買房的,要提供至少一名家庭成員,累計24個月以上的個稅或社保證明。即日起遷入海南戶口的,也要至少一名家庭成員累計24個月以上的個稅或社保證明,且只能購買一套住房。

 

😱在海口、三亞、瓊海已實行限購的區域,這一標準是60個月。

 

😱不能靠補繳社保或個稅的方式來解決。

 

 

 

這還需要解讀嗎?腳趾頭想想都知道買都買不了還炒個P 啊!

分析人士認為,此次海南發布的限購政策,條件異常苛刻,包含戶籍、社保、貸款、年限等多重調控手段,這意味著外地新增炒房資金在數年內幾乎無法進入海南樓市,前幾年流入海南樓市的數千億炒房資金面臨著被“ 關門打狗 ”的尷尬局面!一紙紅頭文件,就可以讓一省房地產全劇終,怕沒?

 
創作者介紹
創作者 iCare 國際地產 的頭像
iCare

iCare 國際地產

iCare 發表在 痞客邦 留言(0) 人氣( 2 )